默认不烧录小智固件,可自行学习烧录!
ESP32 AI小智教程:
DIY面包板套件需要自己接线.
成品套件烧录固件后就可以用。
小智ESP32-S3资料包:
链接: https://pan.baidu.com/s/1GthBoKNpnsOyGDkL3zTpXA 提取码: 6666
里面有接线图照片和视频,大家认真参照下操作!
S3智能扩展板再一次升级带按键开关充电功能
带拓展板成品的3个小智套餐可以选择用锂电池,如需锂电池,可以下单以下链接:http://item.taobao.com/item.htm?id=537257039796









Goouuu-ESP32-S3-N16R8小智AI成品组装好外壳
采用2.0寸彩屏240*320分辨率高清液晶屏,PR0扬声器喇叭音质更佳,采用3.7V800MA锂电池!!!
带摄像头外壳图片:






不带摄像头外壳图片:




以下是接线图片演示:







ESP32-S3核心板尺寸:

ESP32-S3核心板原理图:

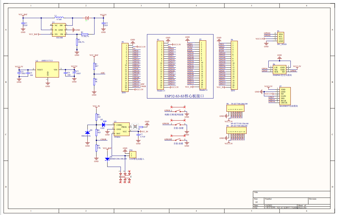
AI智能扩展板尺寸原理图:


品类齐全 轻松购物
多仓直发 极速配送
正品行货 精致服务
天天低价 畅选无忧